Recent Images


Sketch A Tentative Cost Sheet

Sketchbooks Blog Scratchmade Journal
Sketchbooks Blog Scratchmade Journal

The Status Challenges And Future Of Additive Manufacturing
The Status Challenges And Future Of Additive Manufacturing

Design Intent Drawing Review Guide
Design Intent Drawing Review Guide

Design Intent Drawing Review Guide

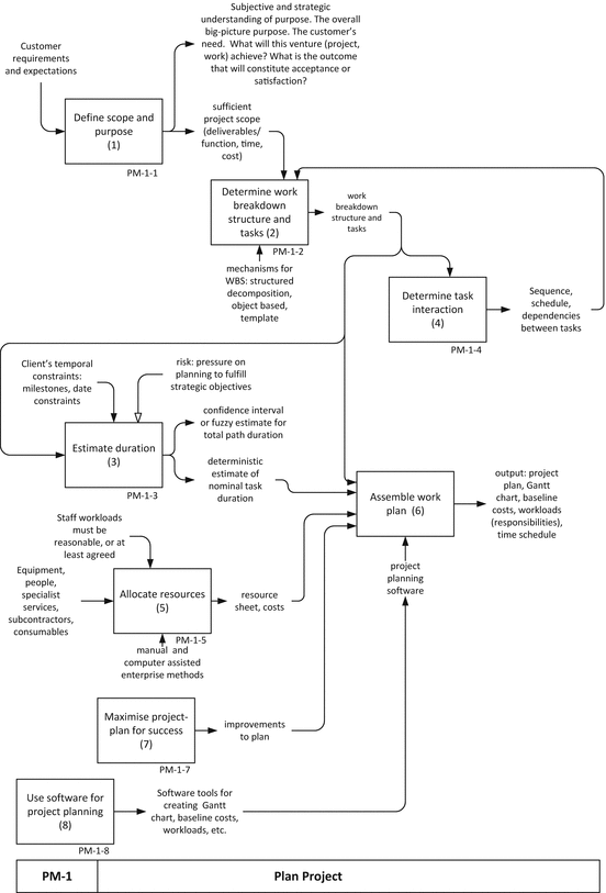
Project Management For The Development Of New Products
Project Management For The Development Of New Products

Design Intent Drawing Review Guide
Design Intent Drawing Review Guide

Joy In The Act Of Drawing Maybecks Palace Of Fine Arts
Joy In The Act Of Drawing Maybecks Palace Of Fine Arts

How To Estimate A Construction Project
How To Estimate A Construction Project

Hollywood Shadows The New Yorker
Hollywood Shadows The New Yorker

Design Intent Drawing Review Guide
Design Intent Drawing Review Guide

For Artists Archives Alison Nicholls
For Artists Archives Alison Nicholls

Preliminary Geometric Design Analysis For Light Rail Transit
Preliminary Geometric Design Analysis For Light Rail Transit

Sketchbooks And Loose Sheets With Designs For Sandycombe
Sketchbooks And Loose Sheets With Designs For Sandycombe

First Thoughts To Cartoons Italian Renaissance Drawing
First Thoughts To Cartoons Italian Renaissance Drawing

For Artists Archives Alison Nicholls
For Artists Archives Alison Nicholls

Evolutionary History Of Life Wikipedia
Evolutionary History Of Life Wikipedia

Project Management For Construction The Design And
Project Management For Construction The Design And

Instrument Provision And Geographical Science The Work Of
Instrument Provision And Geographical Science The Work Of

Points
Points

How To Calculate Recruitment Costs For Budget Planning
How To Calculate Recruitment Costs For Budget Planning

Heap Of Links Daily Nous
Heap Of Links Daily Nous

Ssm Ch 4 Soil Mapping Concepts Nrcs Soils
Ssm Ch 4 Soil Mapping Concepts Nrcs Soils

Aev Sketches Engr 1182 Autumn 2017 Group L
Aev Sketches Engr 1182 Autumn 2017 Group L